韶关市武江区云岭高考复读中心
地址:韶关市武江区沙湖路23号
叶老师:13420566465
李老师:17725819688
邮箱:sgylgf@126.com

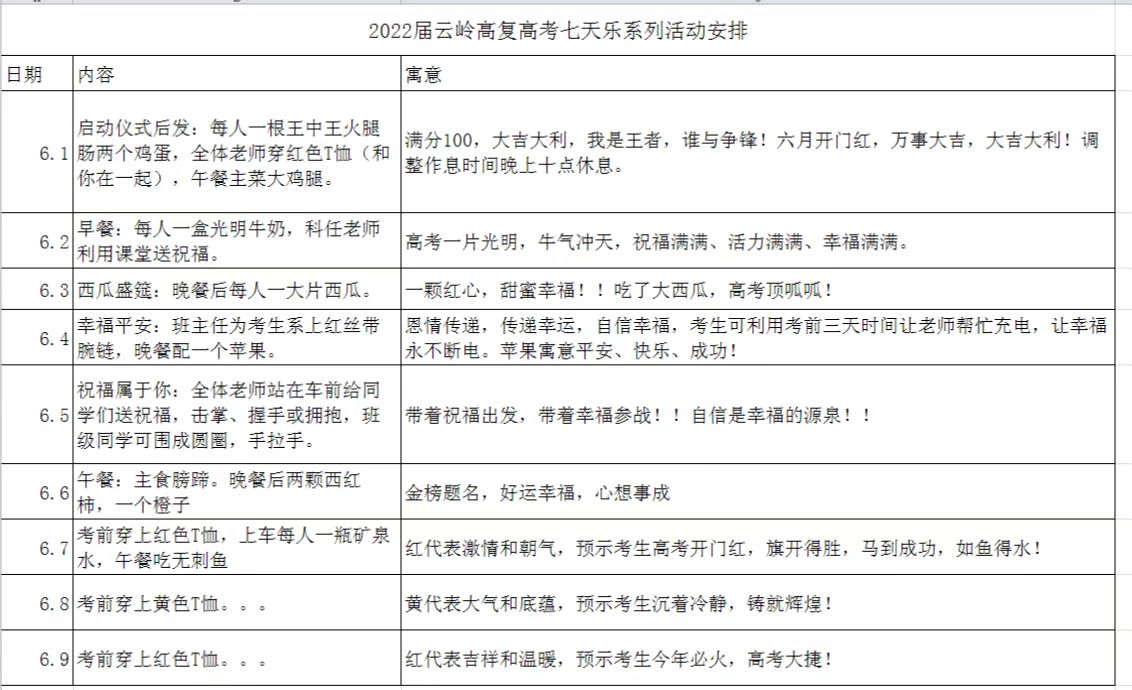
高考临近,为减轻学生压力,放松心情迎接2022年度高考,我校在6月1日开启了“高考七天乐”仪式。

“高考七天乐”是云岭高复助力高考的传统项目,每年高考前7天推出的“七天乐”活动内容丰富多彩,一直以来都受到师生和家长们的称赞。

今年的“高考七天乐”活动与往年相比既有共性又有不同,内容丰富,寓意美好,很受期待。

“七天乐”的具体内容见下表。

高考七天乐的内容公布后,学生们激动地说:“学校和老师们无微不至的关怀,让我们这些学子深受感动,我们一定会认真对待这一人生的大考,以此来报答学校老师和家长们的恩情!”

相信“高考七天乐”定会为学子们走完最后高考路程增添更多温馨、更多关怀、更多动力。